
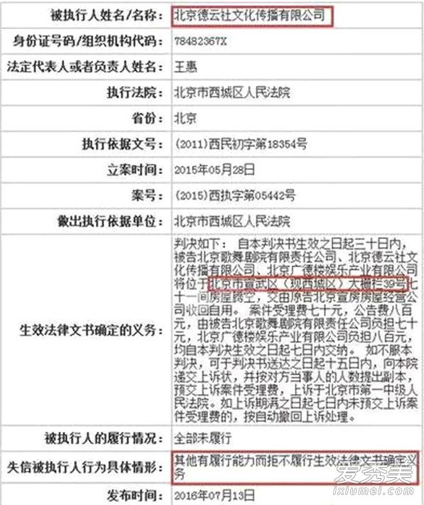
近日,郭德纲与曾经的徒弟曹云金的恩怨在网上引起热议,谁是谁非尚未分明,德云社又陷入丑闻。据悉,德云社因其老赖行为登上了中国最高人民法院的中国执行信息公开网。所谓“有履行能力而拒不履行生效法律文书确定义务”即为我们通常所称的老赖。
那么,德云社为什么会成老赖呢?事件起源于德云社常规演出地点之一:广德楼。广德楼是北京现存的最古老的戏园之一,兴建于清代,是北京著名的娱乐场所。

德云社从2011年5月1日起在广德楼戏园进行演出。广德楼是国有资产,其所有权归属北京市宣武区房地产管理局。2000年广德楼的经营管理权被授权给了北京宣房投资管理公司,但宣房公司一直怠于行使相应权能,形成了广德楼一直由北京歌舞剧院有限责任公司使用的现实,而北歌将广德楼出租给了德云社。

2011年,宣房公司将北歌和德云社告上了法庭。2012年,法院即已判决北歌和德云社将位于北京市宣武区(现西城区)大栅栏39号七十一间房屋腾空(即广德楼所在地),交还宣房公司收回自用。但是,从2012年一直到2015年5月28日,德云社都没有搬离广德楼,最后被法院要求强制执行。
2016年7月13日,北京德云社文化传播有限公司的名字被载入全国失信被执行人信息库。截至2016年9月5日,德云社还在广德楼进行演出。所以,德云社成了老赖,并且上了法院黑名单。
[热门综合]编辑:喵猫2026-04-01
很多人问隔壁泰山是什么歌,抖音我是隔壁的泰山抓住爱情的藤蔓听我说是歌曲隔壁泰山歌词,下面带来隔壁泰山阿里郎歌词完整版介绍。抖音我是隔壁的泰山是什么歌【我是隔壁的泰山】是歌曲《隔壁泰山》…… 查看全文>>
[热门综合]编辑:凹凸曼2026-04-01
从最开始将绿色无袖裙穿成露肩裙之后,沈梦辰便在露肩装的道路上一去不返了。近日,沈梦辰在参加某综艺节目时频频露出香肩,不过却引发众多网友的一致吐槽。从最开始将绿色无袖裙穿成露肩裙之后,沈…… 查看全文>>
[热门综合]编辑:豆豆2026-04-01
经典的帆布鞋品牌匡威最近又重回大潮流,而1970s又是最受欢迎的一个系列专柜实体店和官网都卖断货,那么匡威1970s多少钱呢?下面就来介绍下匡威1970s专柜价格。匡威1970s多少钱匡威1970s现在市场价格…… 查看全文>>
[热门综合]编辑:老脆2026-04-01
华语圈中有很多女明星,因为早年名利驱驶或其它原因,纷纷为电影宽衣解带拍起了三级片,然而在获得名利的同时,却遭遇到各种尴尬和付出了极为惨重的代价,但是仍然有那么一些好命的三级片女星,她们…… 查看全文>>
[热门综合]编辑:凹凸曼2026-04-01
近日,暮光之城女主克里斯汀在爆新恋情,对象是名造型师Sara Dinkin,这不是真的吧!下面和小编一起来了解一下吧!暮光之城女主克里斯汀新恋情曝光《暮光之城》这部作品相信很多人都看过,该部影片是…… 查看全文>>






